Pemeriksaan Halal
Lembaga Pemeriksa Halal (LPH) adalah elemen penting dalam pelaksanaan layanan sertifikasi halal dan implementasi jaminan produk halal. LPH merupakan lembaga yang bertugas untuk melakukan kegiatan pemeriksaan dan atau pengujian terhadap kehalalan Produk termasuk penugasan terhadap auditor halal.
Pada bulan Juni Tahun 2022 Lembaga Pemeriksa Halal (LPH) Balai Standardisasi dan Pelayanan Jasa Industri Ambon telah melakukan asesmen awal, Asesmen awal ini dilakukan oleh team asesor dari Badan Penyelenggaran Jaminan Produk Halal (BPJPH).
"Keberkahan dalam Setiap Produk, Marilah Dukung Sertifikasi Halal untuk Kepercayaan dan Kualitas!"
Mekanisme Sertifikasi Halal Restoran/Rumah Makan dan Katering
Persiapan dan Melengkapi Data
Pastikan Anda atau usaha Anda sudah memiliki NIB. Jika belum, Anda dapat mendaftar melalui OSS di www.oss.go.id
Pastikan Anda atau Usaha Anda sudah memiliki produk yang akan disertifikasi Halal.
Jika usaha Anda adalah sebuah perusahaan, Maka Anda harus memiliki Penyelia Halal.
Jika semua sudah Ada, silahkan Anda mendaftar melalui PTSP SI Halal. https://ptsp.halal.go.id
Daftar di PTSP Halal
Silahkan anda mengakses https://ptsp.halal.go.id, lalu pilih create an account yang berada di bawah tombol LOGIN. (jika Anda sudah pernah daftar, silahkan langsung masukkan username dan password Anda, lalu klik login).
Pada saat membuat akun, pilih tipe user “Pelaku Usaha”. Setelah itu masukkan Nama, alamat email dan password.
Siapkan Dokumen Anda
Berikut ini adalah daftar data dan dokumen yang perlu Anda siapkan
- Profil Anda / Perusahaan Anda
- Data Penanggung Jawab
- Aspek Legal, seperti NPWP, NIB, dan lainnya
- Data Pabrik
- Outlet
- Penyelia Halal
Mekanisme dan Biaya Pengajuan Sertifikasi Halal
| TARIF SERTIFIKASI HALAL REGULER LPH BSPJI AMBON | |||
| ACUAN : KEPUTUSAN KABAN BPJPH NO.22 TAHUN 2024 TENTANG KEPUTUSAN KEPALA BPJPH NOMOR 141 TAHUN 2021 TENTANG PENETAPAN TARIF LAYANAN BADAN LAYANAN UMUM PP NO. 54 TAHUN 2021 TENTANG JENIS TARIF PENERIMAAN NEGARA BUKAN PAJAK YANG BERLAKU PADA KEMENTERIAN PERINDUSTRIAN PMK NO.32 TAHUN 2025 TENTANG STANDAR BIAYA MASUKAN TAHUN 2026 |

| Catatan: |
| *Biaya uang harian serta transport dan akomodasi luar kota dibebankan kepada pelaku usaha sesuai Standar Biaya Masukan (SBU) Kementerian Keuangan yang berlaku dan dihitung berdasarkan realisasi perjalanan dinas. |
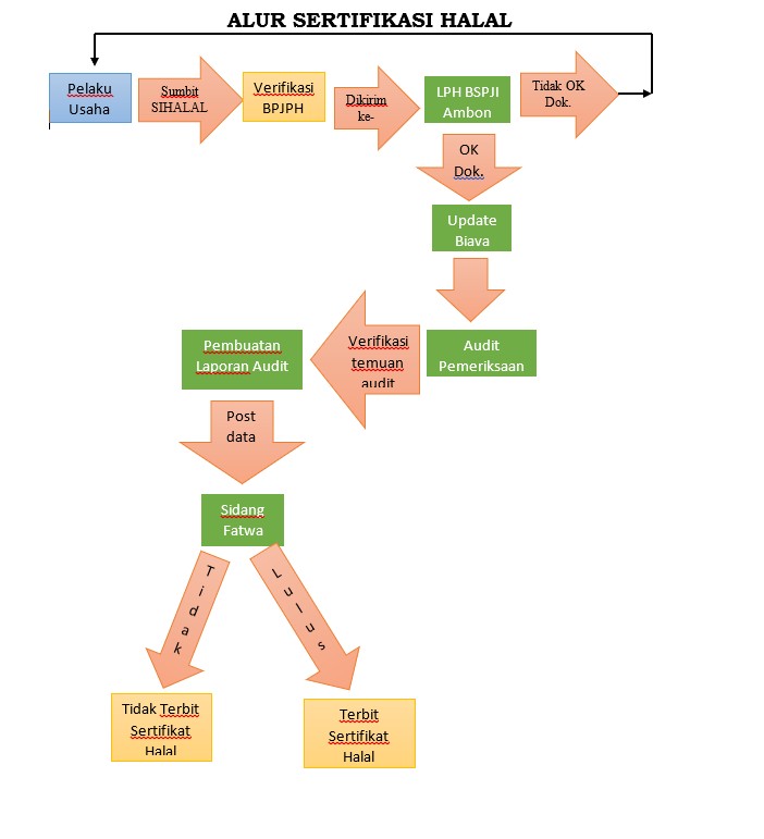
| 1. Pelaku usaha submit Permohonan & Dok. via SIHALAL |
| 2. Verifikasi Dok. oleh BPJPH & kirim ke LPH |
| 3. LPH terima ajuan & update biaya pemeriksaan |
| 4. LPH lakukan audit pemeriksaan halal by Pelaku usaha membayar |
| 5. Tindak lanjut temuan audit (dilakukan pengujian bila ada) |
| 6. Submit laporan audit ke jenjang sidang fatwa |
| 7. Penerbitan Sertifikat Halal |
Proses Permohonan Sertifikasi Halal
Proses sertifikasi halal hanya memerlukan dua puluh satu (21) hari kerja. Dengan proses sebagai beriktu :
- Pemilik Usaha melakukan pendaftaran melalui PTSP Halal (https://ptsp.halal.go.id) dan melengkapi persyaratan serta memasukkan produk/layanan yang akan didaftarkan.
- BPJPH (Badan Penyelenggara Jaminan Produk Halal) memeriksa kelengkapan dokumen persyaratan dan produk/layanan yang diajukan pemilik usaha. Jika sesuai akan dikirim ke LPH BSPJI Ambon.
- LPH BSPJI Ambon akan menginput biaya pemeriksaan terhadap produk/layanan yang diajukan oleh Pemilik usaha untuk diterbitkan invoice oleh BPJPH. Biaya terdiri dari Biaya Pemeriksaan, Biaya Pengujian, Biaya Akomodasi
- Pemilik Usaha akan melakukan Pembayaran atas Invoice yang telah diterbitkan oleh BPJPH.
- BPJPH akan memeriksa pembayaran yang dilakukan oleh Pelaku Usaha, jika sesuai BPJPH akan menerbitkan STTD (surat tanda terima pendaftaran), dan prosesnya dikirim ke LPH BSPJI Ambon.
- LPH BSPJI Ambon melakukan Pemeriksaan dan/atau Menguji Kehalalan Produk yang diusulkan oleh Pemilik Usaha.
- MUI (Majelis Ulama Indonesia) memberikan fatwa kehalalan Produk yang diusulkan oleh Pemilik Usaha.
- BPJPH menerbitkan sertifikat Halal, dan Pemilik Usaha dapat mengunduhnya melalui aplikasi PTSP Halal (https://ptsp.halal.go.id).
Daftar Perusahaan Yang Mendaftar/Menggunakan Jasa Layanan LPH BSPJI Ambon
| No. | Nama Perusahaan | Nama Pimpinan |
|---|---|---|
| 1. | Aneka Kue Ibu Aty | Suriaty Jamaluddin |
| 2. | Resto 88 | Naniek Tien Indriati Kardini |
| 3. | Bakso Mas Rudi | Rudiyanto |
| 4. | Warung si ucil | Kusnanto |
| 5. | Teluk Ambon Beach Cafe and Resto | Adhi Kurniawan Lie Yanto |
| 6. | RM. Nurlela | Manisi |
| 7. | Bakso Prasmanan | Syaiful Anwar |
| 8. | Istana Berkat | Oei Robert Rumuy |
| 9. | Imperial Resto | Lie Yanto Yoserizal |
| 10. | RM. Hidayah | Yosa Eka Putra |
| 11. | Kedai Es Pisang Ijo Pemuda | Alex Djunaedi |
| 12. | RM. Ayah Family Kanawa | Rudi |
| 13. | RM. Ayah Wijaya | Junaldi |
| 14. | Warung Makan Nasi Kuning Hanny | Wa Saima |
| 15. | Cafe Kayu Manis | Ridwan Seban |
| 16. | RM. Ayah Karpan | Idrus |
| 17. | Warung Bakso Surakarta Mas Karebat | Tukino |
| 18. | The View | Fanny Valentina Khoe |
| 19. | RM. Ayah Ongkoliong | Harmaini |
| 20. | CV. Abadi Tiga Mandiri | Hairun |
| 21. | Meat to Eat 21 | Himawan HArjuni |
| 22. | RM. Simpang Raya 3 | Nofri Hendra |
| 23. | RM. Ayah Trikora | Gusli Syar Putra |
| 24. | Maples Backery | Marlyne Prima |
| 25. | Nirmala Cafe and Resto | Andi Sutmawati |
| 26. | PT. Ambon Natsepa | Subandrio |
| 27. | UD. Citra Ambon Maluku | To Eddy Purwanto |
| 28. | Kakabu | Arther Helmy Thekno |
| 29. | RM. Hidayah Masohi | Muhammad Septia Purna |
| 30. | Teras Kota Masohi | Dessy Theodora |
| 31. | RM. Ampera | Harijad Kodya |
| 32. | Bakso Mas Jufri Moro Seneng | Eko Supriyanto |
| 33. | CV. Aquarius Perkasa | Oei Karolus Utomo |
| 34. | RM. Ayah Family KB | Deni |
| 35. | Papajid Cafe and Food | Azwar Ahmad Ambon |
| 36. | Warung bakso mas yanto | Sukriyanto |
| 37. | Bakso Mie Ayam Mas Jarno | Jarnoto |
| 38. | Mie Ayam Bakso Mas Yani | Mulyani |
| 39. | Bakso Bakwan Malang Mas Gatot | Miselan |
| 40. | PT. Golden Multi Prima | Charles Liwan |
| 41. | PT. Danisdi Waelo Matai | dr. Rachmat Ramadhani Tausikal Sp.OG |
| 42. | PT. Metro Citi Manise | Alberth Tjoa |
| 43. | RM. Nasi Goreng Kembar | Supriyono |
| 44. | RM. Nasi PAdang | Mustafa Ardi |
| 45. | RM. Arumnbai | Siangny |
| 46. | Intan Cookies | Maryani Hame |
| 47. | King Bakso | Kusnanto |
| 48. | RM. Nilfia | Adfan Soamole |
| 49. | Lokawisata Wallang Pasir Putih | Zainab Lenny Syeban |
| 50. | Rumah Makan Jawa Timur | Henny Aziz |
| 51. | Rumah Makan Sari Rasa | Abdul Rasyid Maros |
| 52. | RM. Alfa | Amiruddin Tasan |
| 53. | Warung Bakso Solo Tirta Mandiri | Saiful |
| 54. | Warung sate pak no | Wahyudi |
| 55. | RM. Padang putri bungsu | Norman Bernaldi |
| 56. | Coto makassar nusantara wayame | Anwar hasan |
| 57. | CV. Arina benelsi cemerlang | Zonello gherat jasso |
| 58. | RM. Mie ayam jakarta | Hioe Kian Fie |
| 59. | CV. AA Barokah | Tri Ayu Amelia, SE |
| 60. | RM. Ayah Kembar | Afrianto |
| 61. | RM. Ayah kedokteran Poka | Imtihan |
| 62. | Bugerak | Aqsa bahaweres |
| 63. | RM. Ayah Kembar | Muhammad Syarif |
| 64. | Infinity Cafe and Eatery | Ardika Febriyanawang Gusti |
| 65. | CV. Karya Perdana Utama | Muchdi Algazaladi |
| 66. | RM. Salero Kota Jawa | Yunazi Sikumbang |
| 67. | Sweet Crepes | Alan Ali |
| 68. | Warung Kumpoel | Marsiman |
| 69. | RM. Ayah Putra | Henra Gucci |
| 70. | RM. Fajar Indah | Heriyanto |
| 71. | RM. Ayah Tulehu | Hendra Effendi |